财经法规

财经法规
当前位置: 部门主页 / 财经法规 / 正文 /

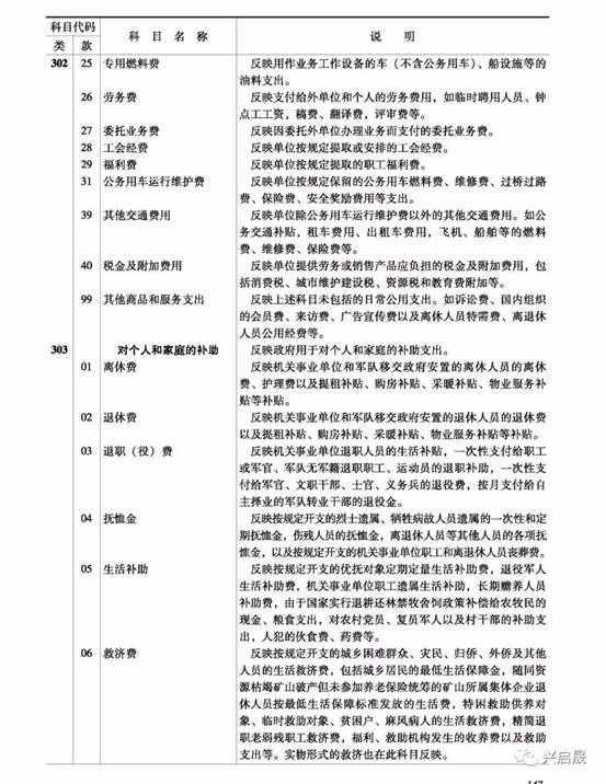
2019年部门预算支出经济分类科目(有电子表格附件)



作者:     点击数:     更新时间:2018年11月01日 17:14 

 

 

     

 

     

 

     

 

 

     

 

     

 

 

 

     

 

 

 

 

 




上一条:财政部印发高校执行政府会计制度补充规定和衔接规定

下一条:2019年政府收支分类科目

关闭